BLACKBOOK
Brand identity and retail design — Rosengårdcentret shopping center at dusk with illuminated red logo tower

Webdesign

Rosengårdcentret

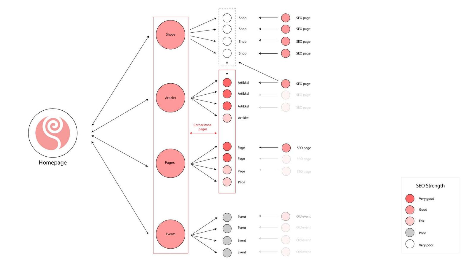
Rosengårdcentret wanted a modern website for branding the centre and its many retail stores. For this, I designed and developed a new responsive website in an unconventional design. The website, optimised for desktop, tablet, and mobile, contains information about the centre, a store directory, and numerous articles that not only provide users with engaging content around fashion, design, and food, but also benefit the site's SEO quality. The website also pulls in videos from YouTube and displays the centre's Instagram images. In addition to the website, I produce web banners and short 3D animation videos for social media platforms such as Facebook and Instagram.

Visit website here.

Responsive webdesign

Design and setup in Wordpress

RGC-Devices

Landing Page

Rosengaardcentret-dk
Facebook cover video

SEO Overview

RGC-SEO-Overview
Rosengaardcentret-Christmas
Rosengaardcentret-iPhone-X_MockUp_white
Liv & Stil articles

Design and setup in Wordpress

RGC-Liv-og-Stil

Articles Design

RGC-Webdesign
Makeuppens-magiske-rejse
Get-in-your-comfort-zone
Pynt-er-ikke-bare-pynt
Lykken-er-chokolade
All-I-want-for-Christmas

Store Overview & Instagram Feed

RGC-Butikker
RGC-Instagram

Vector Floor Plan

2017

RGC_centerplan
RGC-Magazine-Infinity
Digital Abribus

Newsletter Template

RgcNyhedsbrev-1
RGC-iPhoneX_mockup