
WebdesignRosengårdcentret
Rosengårdcentret wanted a modern website for branding the centre and its many retail stores. For this, I designed and developed a new responsive website in an unconventional design. The website, optimised for desktop, tablet, and mobile, contains information about the centre, a store directory, and numerous articles that not only provide users with engaging content around fashion, design, and food, but also benefit the site's SEO quality. The website also pulls in videos from YouTube and displays the centre's Instagram images. In addition to the website, I produce web banners and short 3D animation videos for social media platforms such as Facebook and Instagram.
Responsive webdesign
Design and setup in Wordpress

Landing Page

Facebook cover video
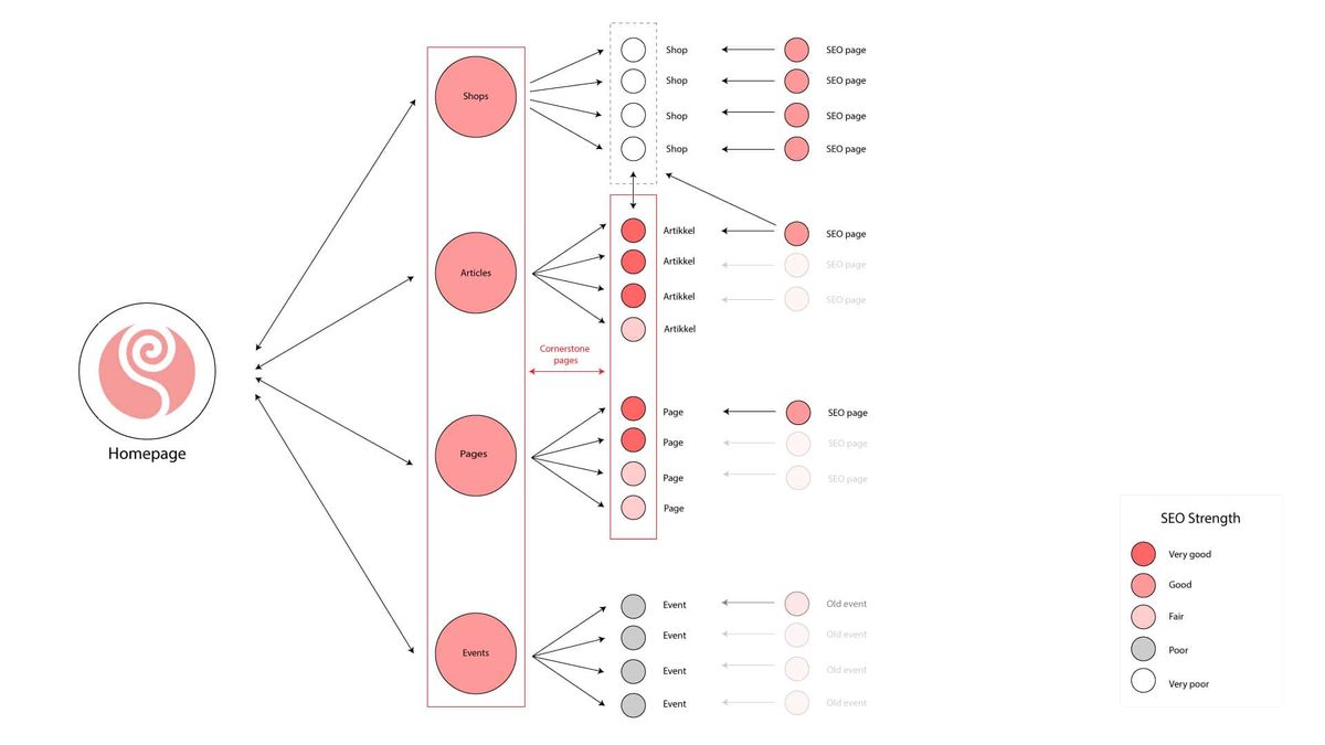
SEO Overview



Liv & Stil articles
Design and setup in Wordpress

Articles Design






Store Overview & Instagram Feed


Vector Floor Plan

2017


Digital Abribus
Newsletter Template


Related work
